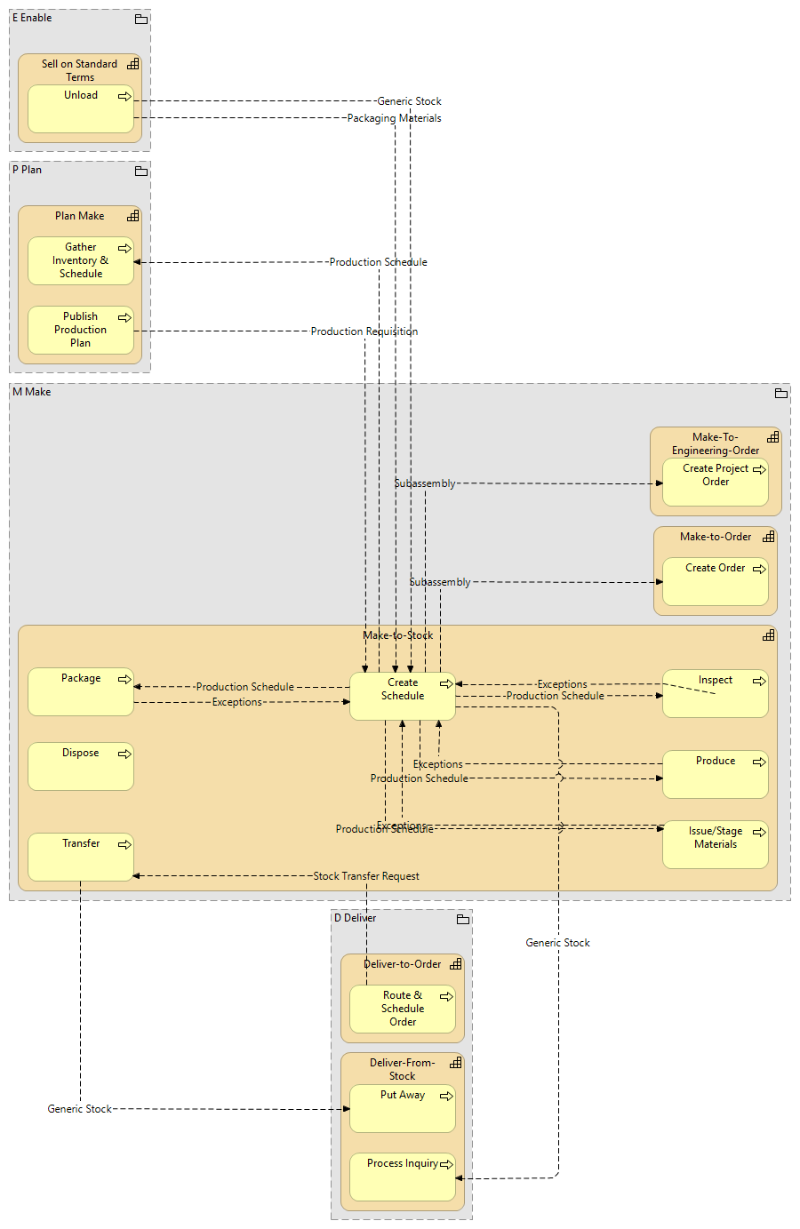
| P Plan |
|
| Plan Make |
|
| D Deliver |
|
| Deliver-to-Order |
|
| Deliver-From-Stock |
|
| M Make |
|
| Make-to-Stock |
|
| Make-to-Order |
|
| Make-To-Engineering-Order |
|
| E Enable |
|
| Sell on Standard Terms |
|
| Gather Inventory & Schedule |
|
| Publish Production Plan |
|
| Route & Schedule Order |
|
| Process Inquiry |
|
| Put Away |
|
| Package |
|
| Issue/Stage Materials |
|
| Produce |
|
| Dispose |
|
| Inspect |
|
| Create Schedule |
|
| Transfer |
|
| Create Order |
|
| Create Project Order |
|
| Unload |
|