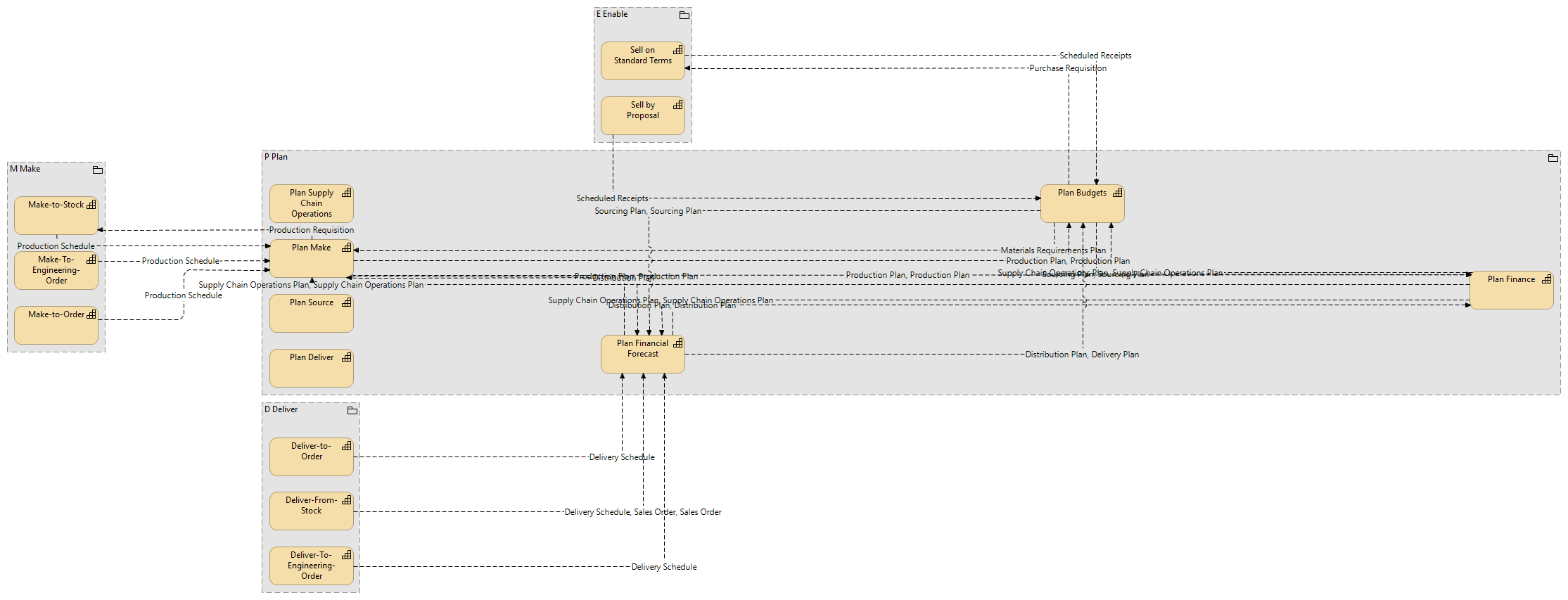
| Production Requisition |
|
Plan Make |
Make-to-Stock |
| Production Plan, Production Plan |
|
Plan Make |
Plan Finance |
| Production Plan, Production Plan |
|
Plan Make |
Plan Budgets |
| Production Plan, Production Plan |
|
Plan Make |
Plan Financial Forecast |
| Distribution Plan, Distribution Plan |
|
Plan Financial Forecast |
Plan Finance |
| Distribution Plan, Delivery Plan |
|
Plan Financial Forecast |
Plan Budgets |
| Distribution Plan |
|
Plan Financial Forecast |
Plan Make |
| Supply Chain Operations Plan, Supply Chain Operations Plan |
|
Plan Finance |
Plan Budgets |
| Supply Chain Operations Plan, Supply Chain Operations Plan |
|
Plan Finance |
Plan Financial Forecast |
| Supply Chain Operations Plan, Supply Chain Operations Plan |
|
Plan Finance |
Plan Make |
| Purchase Requisition |
|
Plan Budgets |
Sell on Standard Terms |
| Sourcing Plan, Sourcing Plan |
|
Plan Budgets |
Plan Finance |
| Sourcing Plan, Sourcing Plan |
|
Plan Budgets |
Plan Financial Forecast |
| Materials Requirements Plan |
|
Plan Budgets |
Plan Make |
| Production Schedule |
|
Make-to-Stock |
Plan Make |
| Production Schedule |
|
Make-To-Engineering-Order |
Plan Make |
| Production Schedule |
|
Make-to-Order |
Plan Make |
| Scheduled Receipts |
|
Sell on Standard Terms |
Plan Budgets |
| Scheduled Receipts |
|
Sell by Proposal |
Plan Budgets |
| Delivery Schedule |
|
Deliver-to-Order |
Plan Financial Forecast |
| Delivery Schedule, Sales Order, Sales Order |
|
Deliver-From-Stock |
Plan Financial Forecast |
| Delivery Schedule |
|
Deliver-To-Engineering-Order |
Plan Financial Forecast |