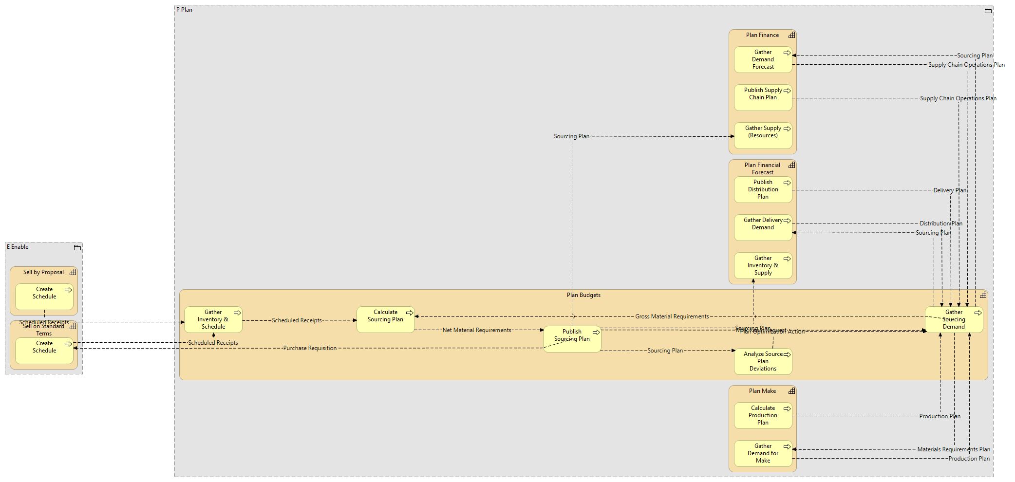
| Distribution Plan |
|
Gather Delivery Demand |
Gather Sourcing Demand |
| Delivery Plan |
|
Publish Distribution Plan |
Gather Sourcing Demand |
| Production Plan |
|
Gather Demand for Make |
Gather Sourcing Demand |
| Production Plan |
|
Calculate Production Plan |
Gather Sourcing Demand |
| Supply Chain Operations Plan |
|
Publish Supply Chain Plan |
Gather Sourcing Demand |
| Supply Chain Operations Plan |
|
Gather Demand Forecast |
Gather Sourcing Demand |
| Net Material Requirements |
|
Calculate Sourcing Plan |
Publish Sourcing Plan |
| MRP Rerun Request |
|
Publish Sourcing Plan |
Gather Sourcing Demand |
| Sourcing Plan |
|
Publish Sourcing Plan |
Analyze Source Plan Deviations |
| Sourcing Plan |
|
Publish Sourcing Plan |
Gather Supply (Resources) |
| Sourcing Plan |
|
Publish Sourcing Plan |
Gather Inventory & Supply |
| Purchase Requisition |
|
Publish Sourcing Plan |
Create Schedule |
| Materials Requirements Plan |
|
Gather Sourcing Demand |
Gather Demand for Make |
| Gross Material Requirements |
|
Gather Sourcing Demand |
Calculate Sourcing Plan |
| Sourcing Plan |
|
Gather Sourcing Demand |
Gather Demand Forecast |
| Sourcing Plan |
|
Gather Sourcing Demand |
Gather Delivery Demand |
| Scheduled Receipts |
|
Gather Inventory & Schedule |
Calculate Sourcing Plan |
| Plan Optimization Action |
|
Analyze Source Plan Deviations |
Gather Sourcing Demand |
| Scheduled Receipts |
|
Create Schedule |
Gather Inventory & Schedule |
| Scheduled Receipts |
|
Create Schedule |
Gather Inventory & Schedule |