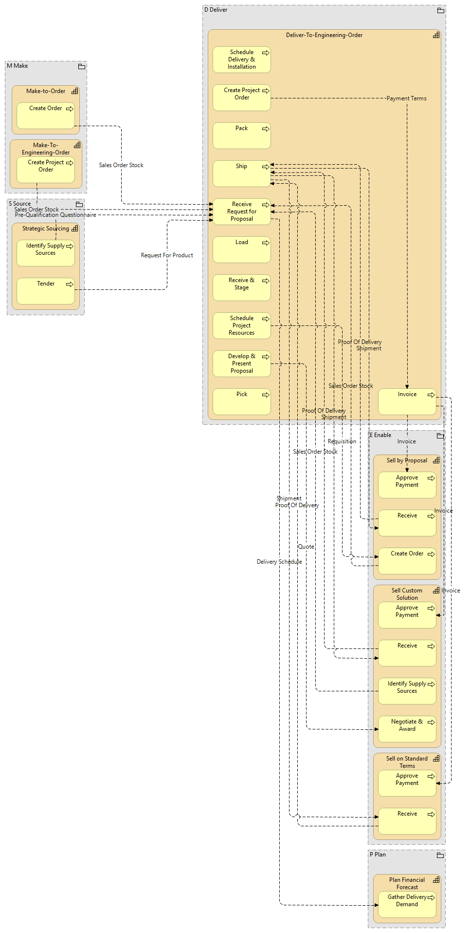
| Sales Order Stock |
|
Create Order |
Receive Request for Proposal |
| Sales Order Stock |
|
Create Project Order |
Receive Request for Proposal |
| Pre-Qualification Questionnaire |
|
Identify Supply Sources |
Receive Request for Proposal |
| Request For Product |
|
Tender |
Receive Request for Proposal |
| Sales Order Stock |
|
Create Order |
Receive Request for Proposal |
| Proof Of Delivery |
|
Receive |
Ship |
| Sales Order Stock |
|
Identify Supply Sources |
Receive Request for Proposal |
| Proof Of Delivery |
|
Receive |
Ship |
| Proof Of Delivery |
|
Receive |
Ship |
| Delivery Schedule |
|
Receive Request for Proposal |
Gather Delivery Demand |
| Payment Terms |
|
Create Project Order |
Invoice |
| Shipment |
|
Ship |
Receive |
| Shipment |
|
Ship |
Receive |
| Shipment |
|
Ship |
Receive |
| Quote |
|
Develop & Present Proposal |
Negotiate & Award |
| Requisition |
|
Schedule Project Resources |
Create Order |
| Invoice |
|
Invoice |
Approve Payment |
| Invoice |
|
Invoice |
Approve Payment |
| Invoice |
|
Invoice |
Approve Payment |